1.Gin框架

2.Gin框架的路由树有了解过吗
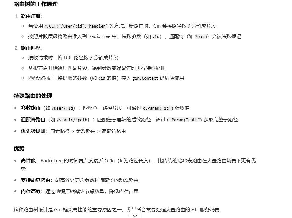
Gin 框架的路由实现基于 Radix Tree(基数树,也称为压缩前缀树),这种数据结构专为高效的字符串前缀匹配设计,非常使得 Gin 的路由路由匹配性能非常出色。
核心特点:
前缀压缩:将相同前缀的路由合并存储,减少冗余节点,提高查询效率
层级结构:按 URL 路径的层级(以
/分割)构建树状结构快速匹配:相比普通前缀树,Radix Tree 节点更少,查询时比较的字符数更少
工作原理:
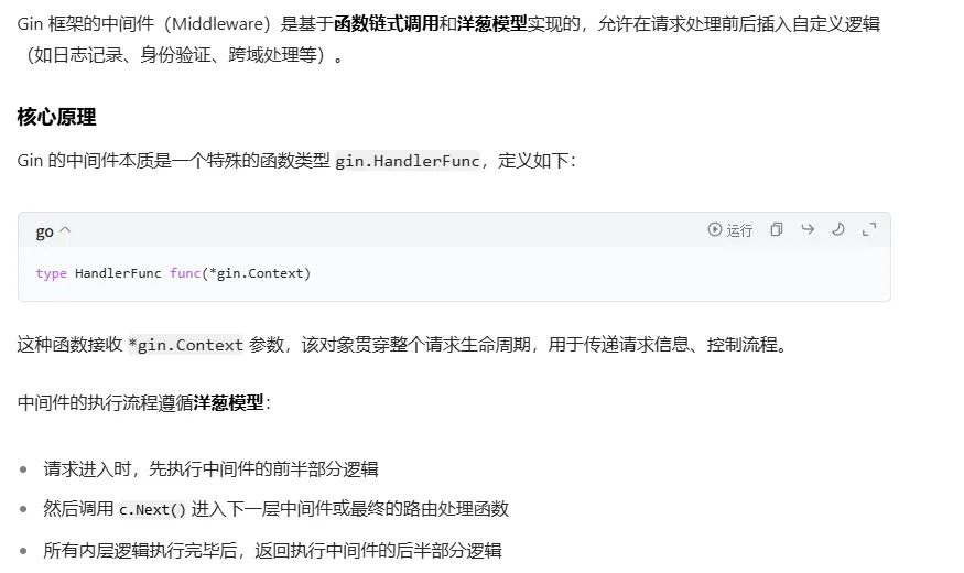
3.Gin的中间件是怎么实现的
核心原理
基于函数链式调用和洋葱模型,配合着context实现

实现机制

关键特性

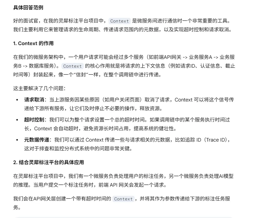
4.Gin的context有了解过吗



1.项目中具体使用

5.mysql的连接池参数


监控和调优
通过DB.Stats()查看连接池状态(OpenConnections活跃数、Idle空闲数、WaitCount等待连接次数),若WaitCount持续增长,说明MaxOpenConns不足,需适当扩容;若Idle长期为 0,说明MaxIdleConns过小,需调大。
6.go-zero框架
go-zero 是一个国产的微服务框架,定位是“面向工程落地的 Go 微服务框架”,强调 高性能、易用性、工程实践完备。

评论